为深入学习贯彻党的“二十大”精神、二十届四中全会精神和习近平总书记关于教育与科研工作的重要论述、落实《中共中央国务院关于弘扬教育家精神加强新时代高素质专业化教师队伍建设的意见》等文件精神,引导广大高校教师潜心科研,提升科学研究水平,同时结合《教育部产学合作协同育人项目管理办法》贯彻执行教育部产学合作协同育人项目,青岛科技大学科技产业管理处(国家大学科技园管理办公室)拟举办“新闻传播学研究方法与论文写作在线研修班”,现将有关事宜通知如下:
1
举办单位
2
时间形式
3
研修内容
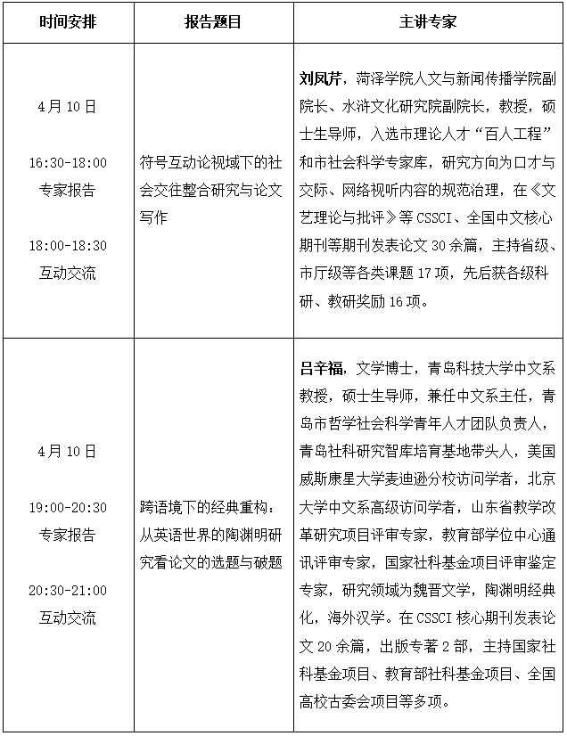
(二)指导参会人员掌握符号互动论的理论框架,整合社会交往相关议题,构建系统分析框架,并运用于论文的选题与逻辑论证中。
4
研修对象
5
研修日程

6
参加方式

扫码入群,获取参会资料,及时关注会议动态。
注:本次学术会议由教育部产学合作协同育人项目支持,不收取任何费用。
7
结业证书
学员按照规定完成研修课时,颁发青岛科技大学科技产业管理处(国家大学科技园管理办公室)电子“结业证书”,证书将在课程结束后10个工作日内发放,具体领取方式:关注“科研写作研究所”公众号,点击菜单栏“科研服务-证书查询”即可领取,证书中注明研修课程名称及学时。
8
联系方式
刘志国:18678979995 (证书事宜)
9
附件

扫码下载盖章版会议通知

关于举办“设计类课题申报与创新实践教学在线研修班”的通知